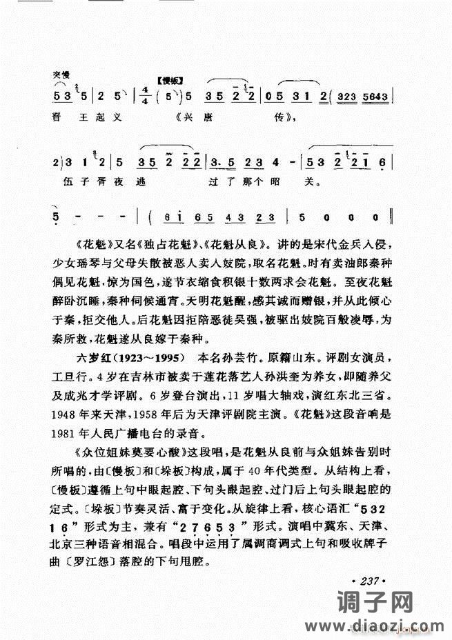
唱段选析181-240

艺术家/歌手/词曲: 评剧著名
图片可能经过缩放,另存可看到原图,在图片上点鼠标右键,选图片另存为,可以保存到你的电脑中.

注:本文为网友上传,旨在传播知识,若有侵权等问题请及时与本网联系,我们将在第一时间删除处理。E-MAIL:xxx@qq.com

客服电话

152xxxx

微信客服

微信客服

QQ交流1群:270xxxx